Construction planning and scheduling: a quick intro
Construction planning and scheduling are key aspects in integrating all your construction activities and phases needed to complete a given construction project at a given budget and time frame. Although having individual functions, planning and scheduling are inseparable when it comes to successful project management.
Construction planning essentially covers the choosing of relevant policies, procedures, and processes to achieve your project goals. Construction scheduling adapts your construction project action plans for scope, time, cost, and quality into a functioning calendar. This process of adaptation of the project specifications including requirements for resources (labour, equipment, materials, etc.), communications, risks, and procurement into an operational workflow system is critical for your project team.
Together with your project plan and budget, your schedule becomes your central tool for managing your projects. Additionally, having an integrated or coordinated cost-time schedule functions as your foundation for monitoring and controlling activities all throughout your project’s life cycle.
Free eBook: Why WhatsApp and Excel aren’t enough for running complex construction projects
Why construction planning and scheduling are important
Proper construction planning and scheduling are important in ensuring that your construction project gets completed on time and within budget. A thoroughly planned construction schedule not only outlines the pace of your work but it dictates how your work gets done. It also helps define your processes, methods, and sequences for when materials are put in place.
Preparing your construction schedule meticulously and ahead of time maximises your efficiency and productivity. As your construction schedule allows you to improve your quality control measures, it is effortless to sequence work and to ensure you have the correct quality and quantity of materials used in each step.
Materials and resources procurement is on track as you can use your schedule to purchase the right materials exactly when you need them. Safety performance is improved as you use your schedule to track which worker is on site and make sure that protection guidelines are properly followed.
Having a reliable construction schedule also allows you to allocate your time better among all your project stakeholders, which helps them plan their activities better. By getting total control of your project, you reduce unpleasant surprises, making it easy to avoid cost overruns and delays.
More to read: How to place planning at the centre of your projects to protect your margins and deliver faster
What is construction planning?
Construction planning is essential in managing and executing your construction projects as it involves selecting the technology, defining the work tasks, estimating the required resources and extent of individual tasks, and identifying possible interactions and workflows among different activities.
An efficient construction plan is fundamental in setting your budget and schedule for the entire work needed. Creating and developing a construction plan is a highly challenging and critical task in construction management.
You have to develop the technical aspects and on top of that, you have to make organisational decisions about relationships between project stakeholders and even the subcontractors you will have to include.
However, it isn’t enough just to track and use construction data for a single project. Real estate developers especially benefit from storing their data over a long period. For example, one of the best reasons to maintain CRE data (or commercial real estate data) is because it allows for better decision-making.
According to The Constructor, a civil engineering informational resource website, there are three major types of construction project planning:
1. Strategic planning
It involves a high-level selection of project objectives. Strategic planning is usually done by the project owner’s corporate planners. In order to achieve the owner’s project goals, they decide what project to build and the completion deadline with the project teams developing the master construction execution plan that falls within the guidelines set in the strategic and contracting plans.
2. Operational planning
It involves detailed planning by the construction teams to meet the project’s strategic objectives. Before the project teams can detail the construction schedule, they have to go through a series of questions so they can prepare the construction master plan:
- Will the operational plan meet the strategic planning target date?
- Are sufficient construction resources and services available within the company to meet the project objectives?
- What is the impact of the new project on the existing workload?
- Where will we get the resources to handle any overload?
- What company policies may prevent the plan from meeting the target date?
- Are usually long delivery equipment or materials involved?
- Are the project concepts and design firmly established and ready to start the construction?
- Is the original contracting plan still valid?
- Will it be more economical to use a fast-track scheduling approach?
3. Scheduling
It involves a detailed operational plan set on a time frame as per the strategic objectives.
Further reading: 7 ways to improve your construction schedule
What are the first steps in planning a construction project?
The classic approach to developing a construction plan, which is the basis for modern construction planning, is based on the 1998 published book, Project Management for Construction by Chris Hendrickson. The common development strategy is to adopt a primary emphasis on either cost control or on schedule control.

Construction planning may be cost or expense oriented, or schedule oriented. With cost-oriented project planning, there is a distinction between costs incurred directly in the performance of an activity and indirectly for the accomplishment of the project. Indirect costs may include borrowed expenses for project financing and overhead items. For schedule oriented planning, the emphasis is on the schedule of project activities over time, and this is considered critical.
Read also: How to ensure your 3-6 week planning will be delivered on time
The planning is focused on ensuring that proper precedences among activities are followed and maintained and that scheduling of resources is done in an efficient manner. This results in critical path scheduling procedures (the maintenance of seamless workflows) and job shop scheduling processes (the efficient use of resources over time). Whichever your construction planning is centred on, effective delivery, schedule, and budget is always intertwined and are both major concerns.
Once you have figured out your planning emphasis, it is time to consider all other functional requirements for your construction planning.
1. Choosing which technology and construction methods to utilise. Your choice of the right technology and construction methods are critical aspects in the success of your project execution. Your decision whether to make concrete structures on site or order pre-fabricated ones will directly affect the cost and duration of tasks involved in the construction process. Finding the right digital solution for your project will be decisive for how productive your team is as it will directly affect the time it takes for the various activities to be completed and the flow from one activity to another by cutting down on unnecessary administrative tasks.
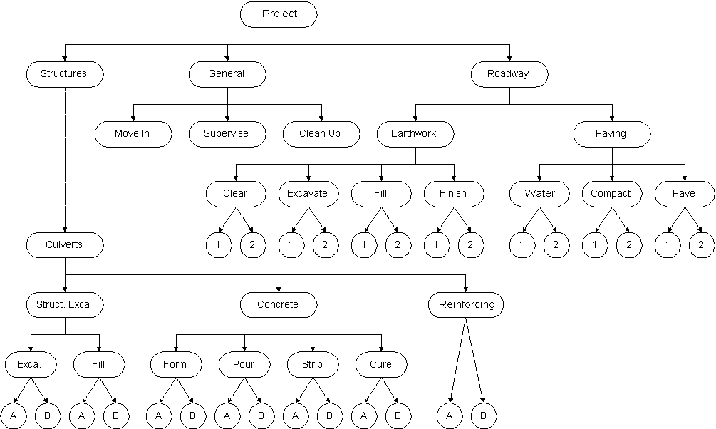
2. Defining work tasks and activities. Because construction planning determines your construction scheduling, defining various work tasks is vital in framing the schedule of your construction activities. In that way, you can estimate the resources needed and timetable the required sequences and critical paths among tasks. Defining appropriate work tasks is tedious but a necessity in applying formal scheduling processes and in standardising specific tasks. Once tasks are defined correctly, a hierarchy of activities emerge which can be visualised like this example of activities in a roadway project plan:

3. Defining relationships and critical flow among activities. After work activities are defined, you can now specify the relationships among them. Precedence relations between tasks and activities mean that activities must happen in particular sequences. Numerous natural sequences exist for construction activities due to requirements for structural integrity, regulations, and other technical requirements.
4. Estimating activity durations. Remember, each work activity is associated with time duration and these durations are the bases for preparing the schedule. All formal scheduling relies on duration estimates as well as the defined precedence relations. A realistic estimation coupled with historical records of particular tasks and activities is critical in avoiding delays.
5. Estimating resource requirements for work activities. Besides precedence relations and time durations, resource requirements are also estimated for each activity. By correctly estimating resource requirements per activity based on their comprehensive definitions, particular resource requirements for the entirety of the project can be also defined while avoiding issues with resource allocation and procurement problems.
6. Establishing a coding system. Having a coding system for each of the identified activities allows for better integration of organisation efforts and better information flow. A coding system allows you to standardise definitions and categories of items and activities between projects and among project stakeholders. Coding systems also make it easy to retrieve historical data of cost, productivity, and duration of your activities. Couple this with a construction management software that keeps all your data in a central location makes your coding system even more efficient.
These steps are needed to develop a proper construction plan and allow you to transform your plan into a schedule. Construction planning is not limited to the period after you have been awarded a contract. It should be an essential and continuous activity even during your facility design.
What are the five phases of construction?
There are five major phases in a standard construction project where construction planning and scheduling play critical roles:
- Initiation. In this phase, your project idea is evaluated to determine its feasibility and whether or not, it should be undertaken. This is the beginning of the life of a project where the project objectives are identified and defined.
- Planning. This phase includes the further development of the project and outlining the details needed to meet the project goals. In this phase, you identify all the work needed to be done, the tasks and resources required, and the strategy to make all of them possible. Usually, a project budget is prepared by the project manager to provide cost estimates for labour, equipment, and materials. Once every planning detail is determined, they should all be documented in a quality plan that also shows the targets, assurance, control measures, building codes, and even customer criteria. By this time, the project would be ready for execution.
- Execution. Welcome to the implementation phase where the project plan is put into motion on site. Project control and communication are essential during the execution phase. The project manager has the power to control the project’s direction through progress reports and activity performance. Any deviation from the plan has to be addressed and corrected. The goal of action is to never deviate from the original plan that’s why progress should always be reported on time.
- Monitoring. The monitoring phase happens simultaneously with the execution phase and covers all progress and performance measurement related to tracking and ensuring that the project is going according to the construction plan and schedule.
- Closure. Once all project aspects have been delivered and the client has agreed, the project is now ready for closure. This phase involves all activities related to the final handover to the customer.
Conclusion
To be successful with your construction projects, careful planning is needed to create a schedule that will allow you to deliver your projects on time and within budget. Both construction planning and scheduling take a lot of time to create and implement but the time you will save during the actual work will be more than the time you spent creating your plan and schedule.
Ready to streamline your construction scheduling and planning process? Book a demo with LetsBuild today and discover how our innovative tools can optimise your project management workflow, ensuring timely delivery and staying within budget. Don’t miss out on the opportunity to revolutionise your construction projects – schedule your demo now!



